
Overview
KW Reality had a service that allowed users to create video calling cards for them to use in their marketing. However, the service was slow and cumbersome, requiring the agent to shoot videos, and sent them into a service that would compile them by hand and send the video back several days later.
I was hired by a company that was contracted to build a mobile application service that allow users to shoot videos and have them processed automatically in a matter of minutes.
My Role & Mission
I was responsible for creating the user interface as well as working with the producer and lead engineer to design the user experience.
Process
We examined their existing online service and identified key areas to improve and innovations we could make on the service.
We also examined other existing video-production applications on the market at the time and identified elements that we liked and what we didn't.

Each flow was designed around uses for the videos, such as key touchpoints for the real estate agent in working with their clients such as tips for staging, buying or selling in regional markets, holidays and more.


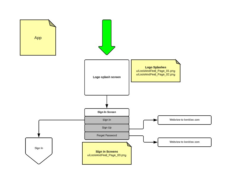
From this, I assisted in designing flows through the application, and we focused on creating value for agents such as adding decals to videos, customizable virtual business cards, and allowing agents to stitch together their own images and videos.
In each case, I helped design the user interface and user experience of the various interactions for the application.
Low fidelity mockups were created to test out layouts and get client approval.


After client approval, these were translated into final mockups.

The application needed to work well on a variety of devices, so the UI was considered for various primary use-cases.
Assets were then split out and delivered to the engineering team.
